2025.08.27【マンションストック長寿命化等モデル事業】補助金交付決定通知
2025.08.27【マンションストック長寿命化等モデル事業】補助金交付決定通知
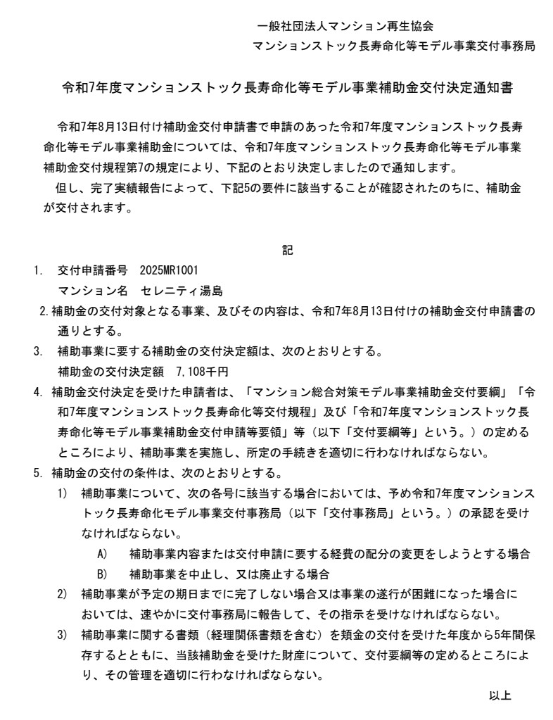
当社サポートにより計画について補助金交付が実現した本物件で、引き続き工事内容で補助金交付が決定しました。
_/_/_/_/_/_/_/_/_/_/_/_/_/_/
一級建築士事務所 マンション管理士事務所
株式会社 佐藤マンションサポート
代表取締役 佐藤 稔 / Satoh Minoru
Email: office@satoh-m-s.com
URL: https://satoh-m-s.com
_/_/_/_/_/_/_/_/_/_/_/_/_/_/

